去年7月,亚马逊推出了一个新工具——品牌定制促销。利用这个工具,卖家可以利用“私域流量”提高销售额,向“关注或买过自己商品的买家”创建专属折扣,吸引老顾客复购或者回收曾浪费的流量。
但近日,亚马逊又做了2个大动作来扶持卖家们的品牌旗舰店:
一、新出第一个新工具:品牌旗舰店质量评级报告,通过该工具,卖家可以诊断自己的评级,根据评级来优化自己的旗舰店;
二、新增了三个店铺指标,包括平均跳出率(Avg. Bounce Rate)、平均停留时间(Avg. Dwell Time)和新访客量(New to Store Visitors)。
— 1 —
品牌旗舰店质量评级报告
这个新功能在你的品牌旗舰店的页面里看到,如下图:

品牌旗舰店中的质量评级,将品牌旗舰店分为“ 低/中/高 ”三个等级。品牌主可查看30天的品牌旗舰店平均停留时间以及进度条,来展示采取建议的数量,同时,还可查看自己的品牌旗舰店与同行平均停留时间以及采取建议数量的比较。

从字面意思理解,大概就是亚马逊会给卖家的品牌旗舰店打分,类似Listing质量分一样。根据亚马逊内部数据,评级越高,销售额往往越高:质量评级为“高”的品牌商店销售额,比评级“低”的多出高达50%,比评级「中」的多出34%。
然后就是操作建议了,系统有很好的提示了。如下图:

这些建议一共有13项,并在每24小时更新一次。你只要建议操作都做一遍,努力提高你店铺的停留时间,就可以了。

从目前测试版的一些界面功能来看:亚马逊将品牌旗舰店的买家停留时间作为核心指标。所以,大家在优化品牌旗舰店的时候,可以围绕此项数据进行优化方向和策略调整。
目前没有开通该新功能的店铺,可以在旗舰店的查看洞察信息页面,在 “店铺互动度” 指标下查看店铺买家停留时间数据。
另外,该功能貌似还在小范围测试,不是所有店铺都有该功能入口。对于还没有该功能的卖家,可以再耐心等等,平时多留意一下品牌旗舰店里的菜单,说不定哪天就更新了~
— 2 —
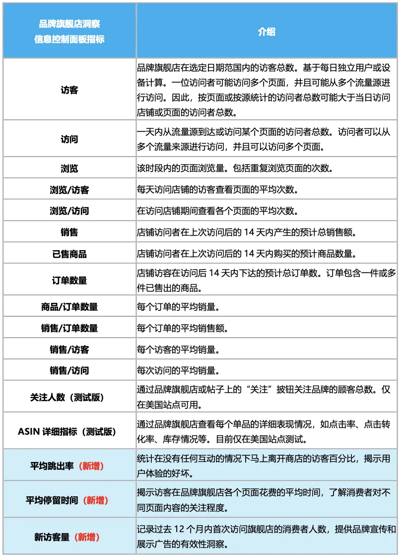
品牌旗舰店数据洞察仪表盘中新增了三项关键指标
为了进一步让卖家了解消费者在品牌旗舰店各页面中的互动行为,从而更有依据地判断页面质量,明确优化方向,品牌旗舰店的数据洞察仪表盘中新增了三项关键指标:
▪ 平均跳出率(Avg. Bounce Rate)
▪ 平均停留时间(Avg. Dwell Time)
▪ 新访客量(New to Store Visitors)


毫不夸张地说,这三项数据指标可以帮助我们了解消费者与品牌旗舰店中各个页面的互动情况,进而衡量和改进品牌旗舰店的运营效果。
至此,品牌旗舰店的数据洞察仪表盘也为卖家提供14项数据指标。

这些指标中有一个非常醒目,那就是“关注人数”,即通过品牌旗舰店或帖子上的“关注”按钮,关注品牌的顾客人数。
这一个功能已经推出相当长的时间了,虽然还是测试版,但这几乎是亚马逊一个大让步,在一定程度上讲,意味着亚马逊允许卖家在站内储蓄自己的品牌私域流量了。
接下来,品牌旗舰店将成为一个相对意义上的“私域流量池”,持续地积蓄对自己品牌有好感的用户,同时,亚马逊也开始也开始允许品牌旗舰店,对自己品牌的粉丝进行“定向营销”。
由此来看,做好品牌旗舰店,是能提升店铺销售额的,因此葫芦娃强烈建议卖家利用好品牌旗舰店,特别是在会员日这样的关键时刻,以提升销售业绩。